国庆中秋假期天津尾号限行提示及部分区域交通管制信息
- admin
- 2025-10-03
- 出行攻略与工具
- 1521浏览
- 2评论
尾号限行提示
依据天津市公安局发布的通告,10月1日至10月8日国庆中秋假期期间,本市和外地的车辆号牌不受尾号限制,小客车在高峰时段也无需遵守限行规定。但载货汽车仍需遵循原有的货车限行措施。

十月一日国庆节当天,解放桥、金街、五大道以及海河部分河段和国家会展中心、潮白湿地半程马拉松路线及相关道路会采取交通限制办法。
前往前述地点的居民和旅行者,最好使用地铁、公交车这类公共交通运输工具。
如果开车经过那些地方,请借助网络地图应用设计最佳路线,防止遇到交通拥堵或临时管制导致行程耽搁。
01.解放桥、金街、五大道及海河沿线部分区域道路
2025年国庆中秋假期期间,为强化解放桥、金街、五大道及海河沿岸的道路交通管理,确保出行高峰期的道路安全与顺畅,根据《中华人民共和国道路交通安全法》等相关法规,决定对我市部分地段采取临时交通管制办法。具体措施包括:
早上九点到下午四点,大沽北路和营口道以及新华路还有哈尔滨道跟兴安路和滨江道合围起来的那块地方,除了那些路本身,有时候会限制或者不让车走,这时候车可以从山西路、多伦道或者荣业大街那边绕过去。

在上午十点到晚上九点这段时间,成都道和南京路以及新华路还有马场道和桂林路所包围的地方,除了那些路本身,有些路段会根据情况临时管控,不让车通行,这时候可以走贵州路或者西康路,还有围堤道绕过去。

下午四点到晚上十二点期间,解放桥、李公楼桥、大沽桥以及五经路隧道这些桥梁隧道,还有保定道、金汇桥、六纬路、海河东路隧道、五经路、博爱道、北安桥、福安大街、荣业大街、荣安大街和河北路围起来的部分路段(不包括那些围起来的路),会根据情况临时管控交通,让车辆不能通行。这时候,可以走十一经路、曲阜道、南京路、新开路、狮子林大街这些路绕行。

当天晚上到次日早上,世纪钟广场的上下客区停止服务,不允许汽车在此处停靠,去天津站接人的车辆,可以经由海河东路隧道上下客区,或者天津站后面广场华兴道地下隧道上下客区来完成接人任务。

(向下滑动查看)
02.国家会展中心周边道路
为了确保展会期间场馆周边交通顺畅,公安交管部门决定,在早上七点半到晚上六点之间,对国家会展中心(天津)附近一些道路进行交通管理,
国展大道北边那条路,从国瑞路到北区南门这段,往西方向不让所有汽车走,警察车和出租车可以走,出租车停在南门那个停车位。
海河南道南边那条路,从辛柴路到国瑞路这一段,只能往东走,各种带轮子的车都不让过,只有开展览会专用证件的车和接送人的公交车可以通行。
国展大道从东文南路到辛柴路的这一段,不允许中型和重型货车通行,其他车辆可以走东文南路、东沽路、南慧路、津沽公路或者辛柴路绕行。
国展大道从国瑞路到辛柴路的这一段,以及海河南道从国瑞路到辛柴路的这一段,还有国瑞路的两旁,都不允许停任何类型的汽车。
展览期间,社会车辆能够停放在P11停车场、P12停车场、P13停车场以及国展大道停车场。同时,在国展大道上,从国瑞路到东文南路,以及从辛柴路到张满庄路这两段路的两边,只要不干扰交通安全和正常的交通秩序,可以临时单行道方式顺向停放车辆。
(向下滑动查看)
03.潮白湿地半程马拉松活动
第三届“和治友德”潮白湿地半程马拉松赛事今日在宝坻区举办,为保障活动安全有序开展,依据《中华人民共和国道路交通安全法》相关条款,经宝坻区区政府批准,将对比赛路线及邻近部分路段实施临时交通管理,具体安排通告如下:
2025年9月30日14时起,到10月1日11时30分止,潮阳大道从望月路到西环南路路段,双向不能通行,不允许非比赛车辆和行人经过。
2025年9月30日晚上九点到十月份第一天上午十一点半,朝霞路从潮阳大道到广阳路,望月路从潮白公园北门到潮阳大道,还有银练西路从望月路到景和路,这些地方都双向封闭,不让除比赛之外的车和行人走。
2025年10月1日5点30分到11点30分,潮阳大道从望月路到开元路,还有银练路、银练西路,望月路从潮白公园北门到潮阳大道,景和路,潮白河左右堤从潮白河大桥到漫水桥,以及漫水桥全部路段,都将双向封闭,不让除赛事车辆和行人以外的其他车辆和行人通过。
封闭的路段不允许任何非必要的车辆通过和停靠,也不让行人以及宠物等进入赛道内,如果碰到紧急状况,需要立刻向附近的工作人员和警察寻求帮助。
市民朋友们,请预先安排好行程路线与时刻,远离限行区域,私家车可经由渔阳路、广阳路、开元路等路线迂回通行,由此造成的不便,我们深表歉意。
(向下滑动查看)
04.高速公路
休假时段本市境内所有高速公路的工程活动都将暂时中止,不过津晋高速公路在K24+300位置以及秦滨高速公路从K217+767到K217+84的区段,由于要实施跨高速连续梁的作业无法撤离,这两个地点的施工地带都会双向占用最前面的车道。行经此地的车辆务必提早降低车速,必须依照限速的标识行驶,有秩序地通过。
津蓟高速公路限行时段、路段
十月一日到十月八日,每天六点到十八点,津蓟高速不让载货汽车经过,走那边的货运车辆请走梅丰公路之类的路。
十月一日到十月五日,每天八点到十二点,季庄子互通,也就是京津高速公路和津蓟高速公路的连接点,还有大龙湾互通,那是滨保高速公路和津蓟高速公路的交汇处,以及宝坻北互通,是津蓟高速公路和京哈高速公路的连接处,都不允许机动车从京津高速公路、滨保高速公路或者京哈高速公路进入津蓟高速公路往蓟州区方向行驶,所有经过这些路段的车辆都必须要绕行塘承高速公路等其他路线。
10月6号到10月8号,每天下午两点到六点,季庄子那个枢纽,大龙湾那个枢纽,还有宝坻北那个枢纽,不让从京津高速、滨保高速、京哈高速开到津蓟高速(往天津市区方向)。路过这些地方的车,都绕着走塘承高速和其他路。
10月1号到10月5号这五天里,每天从早上8点到中午12点,不让车辆从九园收费站、温泉城收费站、物流城收费站以及上仓收费站进入津蓟高速公路,所有要经过这条路的车辆都必须要走梅丰公路或者其他路线。
10月6号到10月8号这三天,每天从下午2点到晚上6点,不让汽车从九园收费站、温泉城收费站、物流城收费站和上仓收费站开上津蓟高速公路,走这段路的汽车得改走梅丰公路或者其他路。
津石高速公路限行时段、路段
十月一日到十日,每天早上七点到晚上七点,胡辛庄枢纽(京沪高速和津石高速连接处)不让车辆从津石高速(去石家庄方向)开进京沪高速(往北京和上海方向),路过这儿的车辆得走荣乌高速、津石高速津涞收费站等路绕行。
十月一日到十月八日,每天上午九点到下午六点,不允许车辆从蔡公庄收费站进入津石高速公路,行驶在这一区域的车辆请选择团王线等路线绕行。
10月1日到10月8日,交管部门会根据车流和拥堵状况,适时对通过青泊洼互通,从荣乌高速天津方向进京方向的车,团泊南互通,从荣乌高速河北方向进石家庄方向的车,还有胡辛庄互通,从京沪高速北京方向进天津和石家庄方向的车,实施交通管制。
所有经过该路段的驾驶人员,务必事先安排好路线,听从现场交通疏导员的引导,依照地面交通指示牌的要求行驶。
(向下滑动查看)
蓟州区相关道路临时限制货车通行
货运车辆请提前规划绕行路线
为了保障国庆中秋假期中道路安全与顺畅,公安蓟州分局交管支队决定,在假期里对辖区通往景区的部分道路实施货运车辆短期限制,具体安排如下:
从十月一日到十月八日,每日五点至二十二点,通武公路(原喜邦公路)(原马平公路至河北省遵化市界)全程开放,马营公路和邦喜二线全部路段也同步启用,蓟州城区环线从津围公路与南环路交口延伸至东环路与兴华大街交口,克黄公路(东环路与兴华大街交口至津围北二线)和津围北二线全线通行,津围公路从北环路与津围公路交口一直延伸至河北省兴隆县界,喜邦公路(津围北二线至原马平公路)同样开放使用。以上道路禁止中、重型货运机动车及所有砂石料运输车通行。
为减轻交通管制时路面负担,提升民众出行便利性,交通管理部门会依据车流动态,科学安排禁行时段,并管理货车行驶路线。驾车者需提前设计好行车路径,选择绕道行驶,切莫抱有侥幸心理,在禁止通行的时段和路段驾车。
宝坻区宝武公路部分路段施工封闭
过往车辆行人注意提前绕行
由于道路需要扩建施工,从9月30日开始,到2026年8月31日结束,宝坻区的宝武公路,在宝通公路到新开口路之间这一段(从K9+680.000到K17+000.000),会完全封闭,不允许车辆和行人通过。过往车辆和行人可以经由平宝公路,或者唐通公路,亦或是东环线,再或者宝白线,以及林大线,还有克黄线,或者津围联络线,另外是新开口路,同样克黄线,还有津围联络线,并且地方村道等道路,务必遵循相关交通指示牌,实施绕行通行。

便利停车
为了确保会展、演出等大型活动周边的交通能够顺畅进行,公安交管部门在部分大型活动场馆附近条件允许的道路上设置了临时停车点,请市民朋友们将车辆停放在指定位置,保持停放规范和秩序。
国家会展中心
活动:2025中国(天津)国际汽车展览会
停车便利措施包括,有效运用国家会展中心自带的停车场,活动期间每天从早上8点到晚上18点,在国展大道国瑞路到东文南路、辛柴路到张满庄路这两段路旁的辅助道路,划定临时停车带,车辆可以单行排列临时停放。
古文化街景区
停车区域包括美博城停车场, 古文化街主入口处停车场, 官银号地下停车场以及其他邻近道路的户外停车点。
临时停车安排:依据实时车流状况,会在张自忠路地下路段(通北路至荣吉大街)的右侧,以及张自忠路(通北路至大胡同)的两边,临时开辟停车位,供小型汽车依次排列停放,预计能容纳约350辆车;同时,参照上浮路大型客车停车场的周转情况,当该场满额时,将在海河东路(滨海道至金汤桥)的两边增设临时停车位,供大型车辆依次排列临时停放。
服务窗口
全市交管服务窗口
对外办公安排
十月一日到八日,市车管所(河东区真理道与靖江路交口)从早上九点到下午四点设有现场服务窗口,可以当面处理补办或更换驾驶证、行驶证、登记证书,以及申请临时车牌、免检车检验合格标志、修改联系方式、小微型非营运车注册登记等事务,市民可以亲自去办理。这段时间里,车管部门会组织科目一考试,并且事先公布考试安排。
为了方便民众在国庆节期间通过互联网处理车驾管相关事务,车管机构将在十月一日到八日期间,负责审核并处理补领或更换驾驶证、行驶证的业务,以及审核车辆检验合格标志的申请,同时也会对个人信息进行核查,并安排相关文件的邮寄工作。
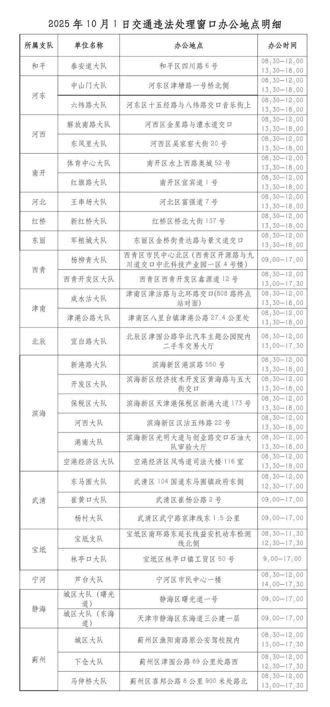
今日全市交管违法处理窗口
对外开放办公安排

符合条件的车辆驾驶员可以自行前往完成远程违规事项的解决流程。


国庆中秋天津限行交通管制出行提示高速公路
本站文章除注明转载/出处外,均为本站原创或翻译。若要转载请务必注明出处,尊重他人劳动成果共创和谐网络环境。
转载请注明 : 文章转载自 » 途讯交通网 » 出行攻略与工具 » 国庆中秋假期天津尾号限行提示及部分区域交通管制信息