本周末武汉将迎多项考试约18万人参考,交警发布出行提示
- admin
- 2025-10-18
- 出行攻略与工具
- 447浏览
- 4评论
通讯员 :熊文嘉 苏黎
本周末,武汉将举行三项重要考试,分别是2025年全国成人高校招生统一考试,2025年10月全国高等教育自学考试,以及湖北省2025年度市州级以上机关公开遴选公务员笔试。全市预计有18万人参加考试。武汉交警现发布交通信息:由于应考者数量激增,道路负荷显著加重,敬请考生密切留意道路状况、预先安排行车路线,优先搭乘公共运输工具并提早动身,同时倡议市民途经考场附近区域时尽量错开高峰时段,切勿按响喇叭。
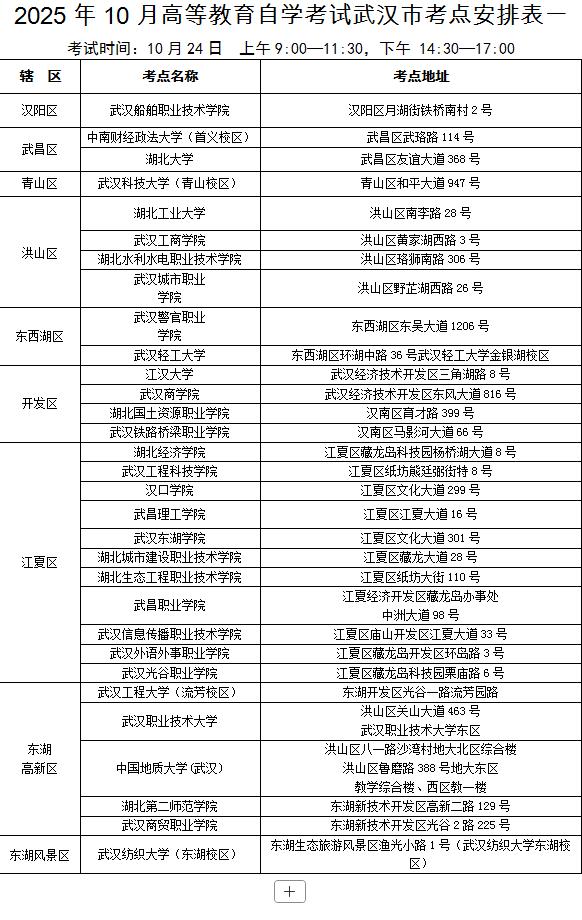
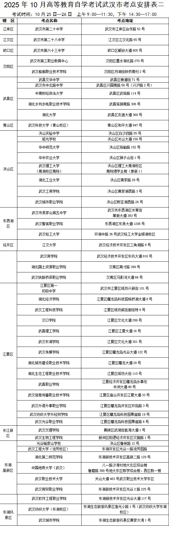
2025年,全国成人高考和高等教育自学考试将覆盖江岸、江汉、硚口、汉阳、武昌等16个行政区域,具体名单请参考附件;同年,湖北省市州级以上机关公开遴选公务员的笔试考试,在武汉商学院北校区设立省直和市直两个不同的考试点。
武汉纺织大学(东湖校区)周边道路交通预计将承受较大负荷,渔光小路、杨园南路等路段车流量密集,欢乐大道杨春湖立交至武汉火车站方向交通压力显著,白马小路及东湖景区部分道路通行能力受限。请驾驶员密切关注交通标志,并服从现场交通警察指挥。考生车辆严禁驶入校内停车场,建议优先搭乘公共交通工具。学校入口处禁止停靠车辆,须即停即走,条件允许的区域可依次排列停放。
针对遴选考生的建议
一、公交出行
公交出行:可以搭乘288路或205路公共汽车,在东风大道东林村站点下车,然后步行前往学校。
乘坐地铁三号线抵达沌阳大道站点,离开车站后换乘有轨电车,到达武汉商学院站点后下车,再步行前往学校。
二、驾车出行
从市区前往考场,先走东风高架,再驶入全力一路的出口,沿东风大道行驶,最后在全力二路,也就是东风大道的南边路段通过
外地前往考场(天门、仙桃、潜江以及蔡甸、军山)的路线,从东风大道或硃山湖大道开始,然后转向全力三路,这条街位于东风大道的南边。
三、周边停车
考点周边路段可在以下道路两侧单排顺向停放车辆:
1.全力二路(东风大道至后官湖南路)路段;
2.全力三路(后官湖大道至后官湖南路)路段;
3.全力北路(全力二路至全力三路)路段;
4.后官湖南路全段。

本周末考试参与人数显著增加,考点邻近道路的交通负荷将明显增大,提醒考生密切关注道路状况,合理安排前往路线,优先考虑乘坐公共运输工具并提前动身,请求市民尽量避开高峰时段出行,在经过考试地点附近时请勿按响喇叭。
注意事项:
考场周边停车位紧张,请考生朋友们慎重规划来考路线,务必提早抵达考点。万不得已时,可向附近值班民警寻求帮助。
请各位考生预先了解考场所在地点以及前往路线,以免走错地方,耽误入场时间。
考生应当尽可能采用环保方式前往,或搭乘公共巴士,若必须驾车,请尽量绕开考场附近路段,以缓解周边交通拥堵状况。
经过考场附近道路的驾驶员,请放慢车速,不要按喇叭,不要随意停靠,要主动配合交警的引导和调度。
附表:




考试武汉交通提示出行公务员考试
本站文章除注明转载/出处外,均为本站原创或翻译。若要转载请务必注明出处,尊重他人劳动成果共创和谐网络环境。
转载请注明 : 文章转载自 » 途讯交通网 » 出行攻略与工具 » 本周末武汉将迎多项考试约18万人参考,交警发布出行提示