本周末武汉多场考试将举行,约18万人参考,交警发布出行提示
- admin
- 2025-10-21
- 出行攻略与工具
- 516浏览
- 2评论
本周末,本市将举行三项重要考试,分别是2025年全国成人高校招生统一考试,2025年10月全国高等教育自学考试,以及湖北省2025年度湖北省市州级以上机关公开遴选公务员笔试考试,全市大约有18万人参加。武汉交警现发布交通信息:由于应考者数量庞大,道路交通负荷急剧增加,建议考生密切关注道路状况,提前安排行车路线,优先搭乘公共运输工具并提早离家,同时请求市民在途经考场附近区域时尽量避开高峰时段出行,并且不要按响喇叭。
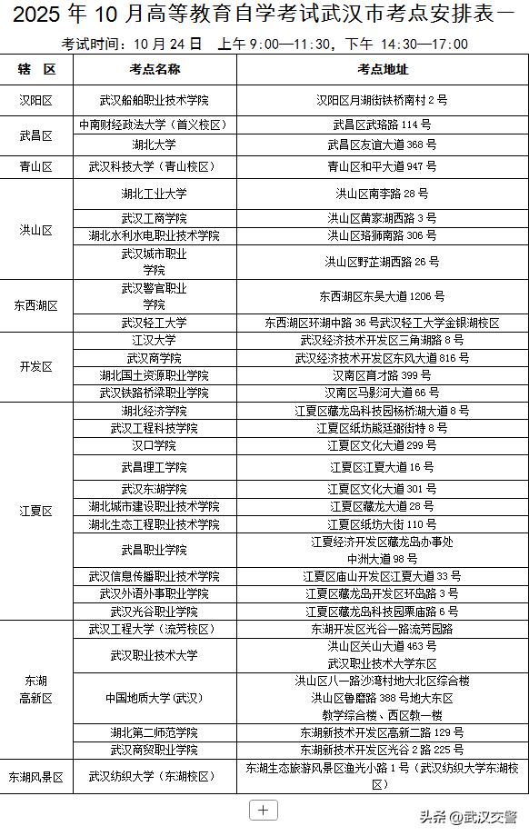
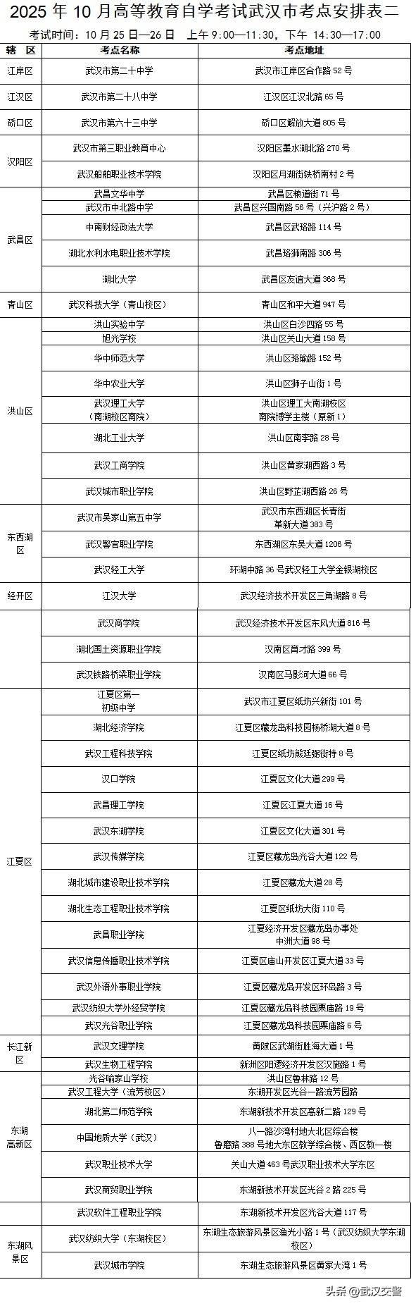
那2025年国内成人大学招生和高等自学考试将波及到江岸、江汉、硚口、汉阳、武昌等十六个行政区域,具体名单请参考附件;2025年湖北省市级以上政府部门遴选公务员的笔试,将在武汉商学院北部校区设立省级和市级考试点。
武汉纺织大学(东湖校区)邻近的渔光小路、杨园南路交通负荷重,欢乐大道杨春湖立交通往武汉火车站至白马小路路段车流密集,白马小路及东湖景区部分道路通行能力不足,请驾车者留意路牌信息并听从现场交通警察指挥。考生车辆不得驶入校内停车场,建议搭乘公共交通工具,校门口禁止停靠的区域务必快速离开,条件允许的地方可以依次排列车辆。
针对遴选考生的建议
一、公交出行
公交出行:可以搭乘288路或205路公交车,在东风大道东林村站点下车,然后步行前往学校。
乘坐地铁三号线抵达沌阳大道站点,离开车站后换乘有轨电车,到达武汉商学院站点后下车,再步行前往学校。
二、驾车出行
市内前往考场,先走东风高架,再从全力一路匝道下来,接着沿东风大道行驶,最后拐上全力二路,这条路在东风大道的左边。
市外前往考点(天门、仙桃、潜江及蔡甸、军山)的路线,首先沿东风大道或硃山湖大道行驶,然后转向全力三路,该路位于东风大道的南边。
三、周边停车
考点周边路段可在以下道路两侧单排顺向停放车辆:
1.全力二路(东风大道至后官湖南路)路段;
2.全力三路(后官湖大道至后官湖南路)路段;
3.全力北路(全力二路至全力三路)路段;
4.后官湖南路全段。

本周末考试参与人数显著增加,考点附近道路通行能力将面临严峻挑战,交通负荷预计会有明显攀升,提醒考生密切关注实时交通状况,合理安排前往路线,优先考虑搭乘公共交通工具并提前出发,号召市民尽量避开高峰时段出行,在经过考试中心周边区域时请保持安静。
注意事项:
考试点附近停车位紧张,请考生们科学规划交通方式与路线,务必提早抵达考场。万不得已时,可向邻近的交警人员寻求帮助。
请各位考生事先了解考场所在地点以及前往路线,以免误入错误地点,耽误入场时间。
考生应当优先考虑步行或骑自行车,或者搭乘公共汽车和地铁等交通工具,如果必须开车前往,尽量绕开考场附近的路段,以缓解周边地区的交通拥堵状况。
经过考场附近道路的驾驶员请注意放慢车速,不要按喇叭,避免随意停靠车辆,并主动配合现场交通警察的引导和调度。
附表:




考试交通提示武汉公共交通出行建议
本站文章除注明转载/出处外,均为本站原创或翻译。若要转载请务必注明出处,尊重他人劳动成果共创和谐网络环境。
转载请注明 : 文章转载自 » 途讯交通网 » 出行攻略与工具 » 本周末武汉多场考试将举行,约18万人参考,交警发布出行提示