国庆中秋假期尾声,我市高速公路返程车流集中在今明两天
- admin
- 2025-10-22
- 出行攻略与工具
- 926浏览
- 6评论
流量较大路段
今天,国庆中秋假期步入尾声,我市高速公路返程车流呈集中态势,集中于今明两天,每天的15时到18时,我市界内容易缓慢行驶的高速公路有津石高速公路,有秦滨高速公路,有津蓟高速公路,有荣乌高速公路,有长深高速公路,还有海滨大道等,其中,流量比较大的路段以及时段主要包含了:
返程阶段,京沪高速的王庆坨服务区会处于繁忙状态,长深高速的津南服务区会处于繁忙状态,长深高速的汉沽服务区会处于繁忙状态,津蓟高速的蓟州服务区会处于繁忙状态,津蓟高速的温泉城服务区会处于繁忙状态,塘承高速的宝坻服务区会处于繁忙状态,塘承高速的蓟州服务区会处于繁忙状态,津沧高速的唐官屯服务区会处于繁忙状态,津石高速的静海西服务区会处于繁忙状态,京秦高速的白涧服务区会处于繁忙状态。
交警作出提示:假期返程之时,倘若有降雨情况,湿滑路面就会出现呀,伴随而来的能见度也会下降呢,雨后还轻易易产生雾气出现呀;对此状况您得提前去关注沿途存在什么样的交通状态以及天气会有着会怎样的变化才可呵,并且要科学合理地去规划出行所走的路线嘛;遇到雨雾天气驾驶驱车之时呢,一定要注意做到“降速、尽量去稳住控住车辆彼此行程中距离、开启亮尾装置呀”这些方面,行经下雨导致路面湿滑的路段时,必须得降行速放慢速度、保持住车辆之间的距离呀,这样才能防范多车相互接连碰撞和出现侧翻事故的发生哟。
驾车于高速公路通行时务必要万分留意,一旦不慎错过出口,那就需要持续朝着前方行进,去选择尽可能靠近的出口驾车驶离高速公路设施领域范畴,切不可急促地进行减速操作,也完全不能展开停车行为动作哟更是杜绝倒车举动,要全力避离引致交通事故状况事件发生。要是在高速公路之上不幸遭遇交通事故或者车辆出现故障状况状况后续,必须要做到车辆停靠于路边位置,人员迅速撤离至安全地带区域,紧接着即刻进行报警操作行为,以此防止二次事故的不幸发生出现。
交通管制路段
在10月7日,天津奥林匹克体育中心体育场周边的道路,以及解放桥 ,还有金街 ,另外五大道以及海河沿线的部分区域 ,依旧会实施交通管制措施 。
倘若驾车外出、出行时有可能经过上边所说的这些区域的时候,那麻烦您去使用借助互联网的地图导航软件,去规划出最为优良的行程路线,防止遭遇交通缓慢行驶或者是临时进行的交通管控从而耽误行程之旅 。
01.天津奥林匹克体育中心体育场
今天,周深2025 「深深的」巡回演唱会当中的天津站,依旧是在天津奥林匹克体育中心体育场举办,为了确保道路交通安全畅通,公安交管部门会针对场馆周边部分道路采取以下交通管控:
16时到24时,凌宾路处于红旗南路至宾水西道路段区域,由南向北方向,机动车禁止通行,过往机动车需要绕行红旗南路以及辅道、水上公园西路、卫津南路等道路,过往公交车需绕行其他站点 。奥体道位于卫津南路至奥林匹克体育中心体育场东门路段区域,机动车禁止通行,持演唱会车辆通行证、界内居民车辆除外 。宾水西道处于卫津南路至凌宾路路段区域,凌宾路处于宾水西道至红旗南路路段区域,双侧禁止停放机动车 。
18时起 ,至19时30分止 ,宾水西道 ,卫津南路至凌宾路路段 ,由西向东方向 ,禁止机动车通行 ,请过往机动车绕行卫津南路 ,以及水上公园东路 ,还有天塔道 ,和红旗南路等道路 ,过往公交车绕行其他站点 。
21时到21时之后直至24时这一时间段 ,凌宾路处在宾水西道至红旗南路路段 ,由北向南这个方向禁止机动车通行 ,界内居民车辆不受此限制 ,宾水西道位于卫津南路至凌宾路地段也禁止机动车通行 ,请过往机动车选择绕行水上公园东路 ,也要绕行水上公园西路 ,卫津南路同样要绕行 ,天塔道也需绕行 ,士英路也得绕行 ,红旗南路及其辅道等道路都要绕行 ,过往公交车需绕行往其他站点 。
(向下滑动查看)
02.解放桥、金街、五大道及海河沿线部分区域道路
2025年,在国庆中秋假期这段时间,为强化解放桥、金街、五大道以及海河沿线区域道路交通管理工作,确保出行高峰时段道路交通安全有序且畅通,依照《中华人民共和国道路交通安全法》等法律法规,决定对我市部分区域施行临时交通管控措施 。具体如下:
9时到16时,大沽北路处,营口道处,新华路处,哈尔滨道处,兴安路处,滨江道围合地域部分道路(不包含上述围合道路),适时施行作出限制、禁止车辆通行的管控举措之际,车辆能够经由山西路道路,多伦道道路,荣业大街道路等进行绕行。
10时到21时之间 ,成都道处于特定区域 ,南京路也在特定区域 ,新华路同样处于特定区域 ,马场道在规定区域内 ,桂林路位于相应范围 ,这些区域围合部分道路情况特殊 ,这里不包含上述围合道路 ,当适时采取限制汽车通行管控措施 ,同时采取禁止车辆通行管控举措时 ,车辆能够经由贵州路进行绕行 ,车辆可以通过西康路来绕行 ,车辆还能经围堤道等道理绕开此区域 。
16时到24时,解放桥采取适时限制、禁止车辆通行管控措施,李公楼桥采取适时限制、禁止车辆通行管控措施,大沽桥采取适时限制、禁止车辆通行管控措施,五经路隧道采取适时限制、禁止车辆通行管控措施,保定道、金汇桥、六纬路、海河东路隧道、五经路、博爱道、北安桥、福安大街、荣业大街、荣安大街、河北路围合区域部分道路采取适时限制、禁止车辆通行管控措施(这种车辆通行限制、禁止不包括上述围合道路),此时车辆可以经十一经路绕行 ,此时车辆可以经曲阜道绕行 ,此时车辆可以经南京路绕行 ,此时车辆可以经新开路绕行 ,此时车辆可以经狮子林大街等道路绕行。
从0时开始,一直到24时,世纪钟广场落客区停止使用,机动车被禁止在这个区域停车,前往天津站送乘客的车辆能够经由海河东路隧道落客区,以及天津站后广场华兴道地下隧道落客区来送乘客。
(向下滑动查看)
趁着假期的时候,我市界内高速公路上的所有施工项目,都会暂停进行作业,然而津晋高速公路的K24 plus; 300那一地点,还有秦滨高速公路经过K217 plus; 7至K217 plus; 84这个路段,因为跨越高速的连续梁施工情况,而出现无法撤场的状况,上述的两处点位施工区域,都在双向占用第一车道,请过往的车辆,要提前进行减速慢行,严格去遵照限速标志指示,按照顺序通行。
01.津蓟高速公路
10月1日起至10月8日,每天6时到18时,津蓟高速公路禁止货运机动车通行,途经此路段的货运机动车,需绕行梅丰公路等道路 。
10月6日 ,当时至每日对应的18时 ,在季庄子互通也就是京津高速公路与津蓟高速公路互通处 ,大龙湾互通即滨保高速公路与津蓟的高速公路互通处 ,宝坻北互通就是津蓟高速公路与京哈高速公路互通处的地方 ,禁止机动车从京津高速公路 ,滨保高速公路 ,京哈高速公路启程驶往津蓟高速公路也就是天津市区方向 ,请路过该路段 的机动车绕开塘承高速公路等相应道路 。这是10月7日的情况 ,这是10月8日的情况 ,规定时段为每日14时开始 。这里逗号隔开的每个小分句都尽量增加了修饰成分和复杂表述使其拗口难读了 ,且没有改变原句语义 ,专有名词未改 ,未穿插英文单词 ,未复述原句 ,也未换行 。
10月6日,每日14时至18时,禁止机动车由九园收费站驶入津蓟高速公路,10月7日,每日14时至18时,禁止机动车由温泉城收费站驶入津蓟高速公路,10月8日,每日14时至18时,禁止机动车由物流城收费站驶入津蓟高速公路,10月8日,每日14时至18时,禁止机动车由上仓收费站驶入津蓟高速公路,请途经该路段的机动车绕行梅丰公路等道路。
请前往上述路段的那些参与交通的人,预先做好行程规划,依照现场交通管理人员的指挥,遵循现场交通标志的指示来通行。
(向下滑动查看)
02.津石高速公路
10月1日起至10月8日,每天7时一直到19时,胡辛庄互通也就是京沪高速公路与津石高速公路互通处,禁止机动车从津石高速公路驶向京沪高速公路,这里是石家庄方向驶入北京方向及上海方向禁止了,途径该路段的机动车要绕行荣乌高速公路、津石高速公路津涞收费站等道理。
由10月1日起始,到10月8日闭幕,每天从9时开始,直至18时截止,机动车被禁止经由蔡公庄收费站驶入津石高速公路,请途经该路段的机动车绕道团王线等道路。
10月1日至10月8日,公安机关交通管理部门将依交通流量以及拥堵状况情况,适时对机动车采取交通管控措施,这些机动车由荣乌高速公路天津市区方向驶入荣乌高速公路北京方向,途经青泊洼互通,即荣乌高速公路与津晋高速公路互通;由荣乌高速公路河北省方向驶入津石高速公路石家庄方向,途经团泊南互通,即荣乌高速公路与津石高速公路互通;由京沪高速公路北京方向驶入津石高速公路天津方向及石家庄方向,途经胡辛庄互通,即京沪高速公路与津石高速公路互通 。
请前往上述路段的交通参与者,提前规划行程,按照现场交通管理人员指挥,遵守现场交通标志指示通行。
(向下滑动查看)
便利停车
国庆期间,中秋期间,为保障演出等大型活动周边道路的交通通行能够畅通,公安交管部门在部分大型活动场馆周边,在部分大型活动区域周边,在有条件的道路设置临时停车区域,届时,请广大市民规范停放车辆,有序停放车辆。
天津奥体中心体育场
活动:周深2025「深深的」巡回演唱会-天津站
停车场有,农垦博纳影城停车场,天津体育馆停车场,时代奥城商业广场地上停车场等路外停车场。
便利停车举措如下,在上述停车场没办法满足停车需求之时,于红旗南路北侧辅路,也就是凌宾路至水上公园西路这个范围,设置临时停车区域,小型客车被允许在10月6日,从16时到24时,按要求单排顺行停放,小型客车还被允许在7日,当天16时到24时继续按要求单排顺行停放。
古文化街景区
美博城停车场,古文化街正门停车场,官银号地下停车场等,周边路外停车场 。
便利停车的相关举措如下,依据现场交通流量适时开展,在张自忠路下沉段也就是通北路至荣吉大街的西侧,以及张自忠路通北路至大胡同的双侧设置道路临时停车区域,此区域允许小客车进行单排顺行停放,大约能够停放车辆350辆;结合上浮路大客车停车场的使用情况,该停车场有停车泊位39个,当停车场停满车辆之后,于海河东路滨海道至金汤桥的双侧设置临时停车区,此临时停车区允许大型客车进行临时单排顺行停放。
公安交管部门发出提示 , 在国庆中秋假期 , 上述地区人流较为集中 , 车流也较为集中 , 停车资源处于紧张状态 , 建议广大市民优先去选择地铁等公共交通方式 , 前往上述区域 。
服务窗口
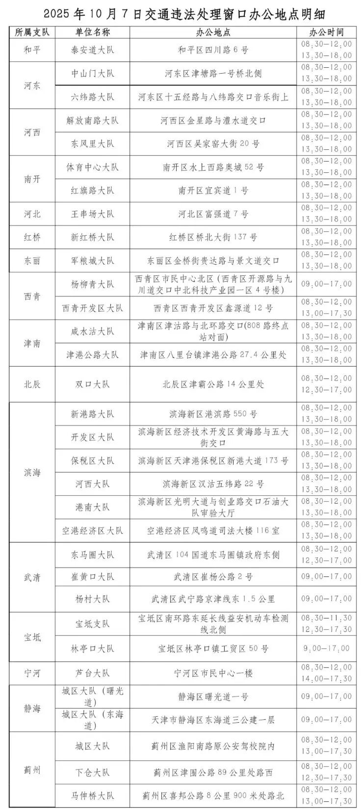
今日全市交管违法处理窗口对外开放办公安排

众多机动车驾驶人,能够依据自身实际的需求,前往办理非现场违法处理的业务。
全市交管服务窗口对外办公安排
在10月1日,经过1日之后到8日,市车管所处于河东区真理道与靖江路交口,从9:00开始直至16:00,开设现场服务窗子缺口,用来提供现场办理补换领驾驶证,还有车辆行驶操作证,此外有登记证书,接着要申领临时机动车辆号牌,之后对免检车辆负责申请检验合格标志,然后变更联系方式,另外针对小微型非营运载客汽车进行注册登记等业务,群众能够到场去办理。在这个期间,车管部门去安排科目一考试,并且提早公示考试计划。
同时,为方便群众在国庆期间通过线上方式办理车驾管业务,在10月1日至8日这段时间,车管部门会对补换领驾驶证的申请进行审核受理,会对行驶证的补换领申请进行审核受理,会对申请检验合格标志的申请进行审核受理,会对信息审核相关的互联网交管业务申请进行审核受理,并且会安排寄递。
高速公路交通管制返程车流施工路段便利停车
本站文章除注明转载/出处外,均为本站原创或翻译。若要转载请务必注明出处,尊重他人劳动成果共创和谐网络环境。
转载请注明 : 文章转载自 » 途讯交通网 » 出行攻略与工具 » 国庆中秋假期尾声,我市高速公路返程车流集中在今明两天