广州交通新规:11月6日起单双号限行!公交地铁同步调整,首违免罚
- admin
- 2025-11-06
- 出行攻略与工具
- 1131浏览
- 2评论
依广州交警、广州公交集团以及广州地铁所发布的消息,自11月6号起 ,十五运会以及残特奥会的临时交通管理措施开始施行 ,专用车道正式启用 ,还有关于广州公交、地铁方面作出了相应调整。
小客车单双号限行
“首违免罚”
一、小客车限行规则
广州籍的小客车,也就是粤 A 的那种,按照车牌,这里说的车牌含临时号牌哦,其最后一位阿拉伯数字来实行通行规则,要是车牌最后一位是字母呢,那就按照字母前面最后一位数字来确定啦,实行的是“单号单日、双号双日”通行办法,具体就是车牌最后一位数字为 1、3、5、7、9 的单号车辆在单日通行,而车牌最后一位数字为 2、4、6、8、0 的双号车辆在双号通行啦。限行时间为 11 月 6 日到 20 日,还有 12 月 5 日到 14 日,每天的 7:30 到 19:30哦,不过 11 月 9 日、12 月 8 日开幕式的时候限行结束时间会延长至 24 时呢。限行范围如图所示。
不是广州籍的小客车,在限行的道路,以及限行的时间之内,是被禁止通行的,与此同时,外地小客车工作日高峰通行预约登记也被暂停了。


二、设置专用车道
在所涉及相关多种场所附近的道路之上,专门设置了临时专用车道,这些场所涵盖主要交通枢纽、驻地酒店、比赛场馆以及主媒体中心等,此车道可供持有证件的车辆进行通行,详细的路段以及车道的实际景象如同图示所呈现的那样。


这条连接广州白云国际机场与驻地酒店的专用车道,启用时间是2025年11月6日,到11月20日,还有12月5日至12月。
由驻地酒店连接至开幕式场馆的专用车道,启用时间是2025年11月8日至11月20日,每天7时30分至19时30分。连接驻地酒店到比赛场馆的专用车道,启用时间为2025年12月7日至12月14日,每日7时30分至19时30分。
三、教育提醒和保障措施
违反小客车限行措施的行为,违反货车限行措施的行为,违反专用车道管理规定的行为,广州交警在11月6日至11月8日这个时间段(此为十五运会阶段前3日),实施“首违免罚”,在12月5日至12月7日这个时间段(此为残特奥会阶段前3日),也实施“首违免罚”。也就是3日内产生的第一次违法,仅仅是作教育提醒,不会予以处罚。要注意的是,同一天在不同道路违反专用车道管理通行的情况,是分别认定处理的。
别的原因致使车辆出现的交通违法行为,广州交警依旧会依照法律去作出处理。另外,临时因为特殊状况违反限行规定的情况,像运送患危重病症的病人、孕妇等紧急前往就医,以及抢险、救灾等突发的情形,能够向公安机关交通管理部门提出陈述以及申辩。
9日广州地铁4号线、21号线
部分站“飞站”
为了保证第十五届全国运动会开幕式能够顺利举办,在11月9日,也就是开幕式当天这个星期日,广州地铁四号线的黄村站,以及二十一号线从天河公园站到苏元站,全天都会停止对外进行服务;四号线的车陂站在22时之前会停止对外服务,22时之后则会恢复往南沙客运港方向的运营服务。在二十一号线的天河公园站、苏元站停止对外服务的这段时间里,由于车站部分出入口通道、站厅、站台等区域将会实施围蔽,所以十一号线、十三号线的天河公园站以及六号线的苏元站无法换乘二十一号线。

开幕式举行当日,广州地铁会强化对线网客流的实时监测工作,要是碰到瞬时出现的大客流情况,就会借助加开备用车辆、投放空车这样的办法迅速进行疏导,以此保障有足够的运力去输送观赛客流以及日常客流。与此同时,还会增强苏元、天河公园、黄村、大观南路等重点车站的现场服务以及人员部署工作,在出入口、闸机、换乘通道、站台等关键的位置安排专人进行值守,并且安排“全运大使”以及“明星服务队”上线展开引导,凭借微笑服务来传递全运的热情。
另外,天河公园、苏元设有“全运无忧”综合咨询台,能为乘客给予相关服务,像现场咨询、爱心服务、应急救助、行李寄存等。水西、苏元、天河公园、员村、车陂、琶洲、新港东等16个站点,也都设置了“可取走式”绕行换乘指引牌,用来指引乘客迂回换乘。
十五运会期间,也就是2025年11月6日至20日,小客车要实施单双号限行临时交通管理,同时,参赛、观赛等客流出行也会带来影响,在这样的情况下,广州地铁线网客流比平日会有所增长,预计工作日日均客流量可能超过1020万人次,而周六日日均客流量可能超过930万人次。
为了保证在该期间内里,地铁运营能够组织得很有条理,可控性强,三(包含三北)号线、四号线、五号线、九号线以及广佛线,在周一至周四的时候将会采用周五的时刻表,如此一来晚高峰持续的时长就会变长,并且会压缩最小的行车间隔,在工作日的时候,六号线的早高峰、八号线的晚高峰各自都会增加1列车行驶上线,进而压缩最小的行车间隔,使得高峰期的运力在整体上有所提高。与此同时,全线网的各个线路都会准备1至2列备用车,根据客流的具体情况投入运营,以此来保证能够快速地疏散进散场时的大客流。来自广州地铁的提示,部分线路当中,空车情况以及长短线列车时间将会跟着时刻表调整进而有所变动了,请各位乘客预先做好相关的出行规划安排 。
除此之外,赛事举办期间,会针对邻近场馆的一号线,二号线,三号线(含三北),四号线,六号线,十二号线,十四号线,二十一号线以及APM线,实行全天候的动态监测,以此实时掌握客流的变化情况,在集中入场和散场高峰等客流集聚的时段,以及突发大客流的状况下,采取分级响应机制,借助加密场馆周边列次,组织备用车投放,压缩间隔,调整交路等方式来提升运能,从而确保运力投放能够匹配客流需求。与此同时,强化行车跟客运组织的协同配合,针对4个开幕式重点站,依据“一站一策”的原则来制定现场客运组织预案,合理地规划客运组织工作,增强站台、闸机、通道等关键点位的疏导力量,以此保证“快进快出、有序换乘”。
全运会期间,黄村等 14 个场馆站,将会上线安检机器人,这些机器人通过语音做出提示,用动态手势引导乘客,使其配合进站安检,部分机器人还能给乘客提供语音问询等服务。
公交开行地铁接驳专线
部分线路临时调整
一、公交出行调整及保障措施
主要是针对地铁某些部分的区段停止运行以及交通实施管制的状况,给出切实有效的公交进行接驳的方案。
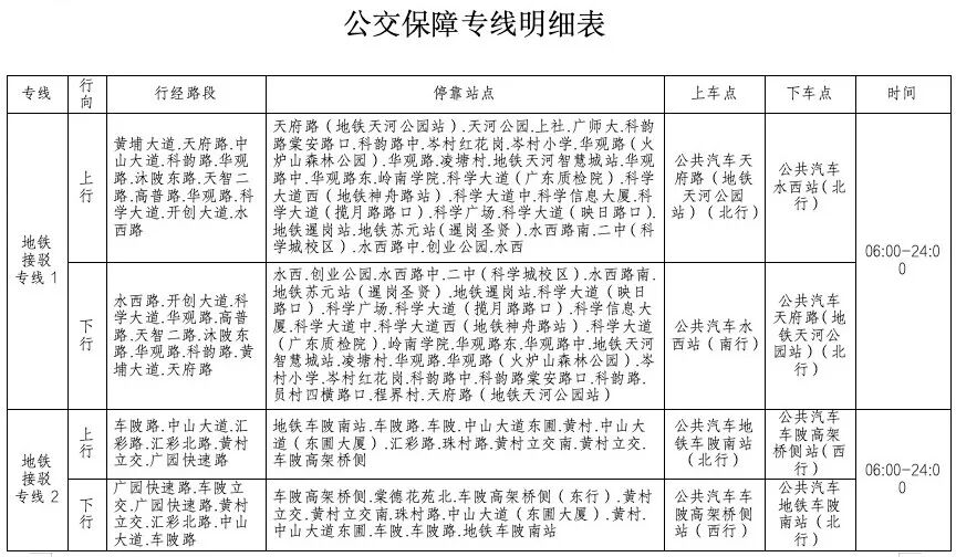
(一)开行地铁接驳专线
专线1:天府路(地铁天河公园站)⇌水西站
专线2:地铁车陂南站⇌车陂高架桥侧
运营时间:6:00—24:00,发班间隔约5分钟。

(二)部分线路临时调整
要配合开幕式当日奥体中心等重点区域的临时交通管制,会临时撤销部分公交站点,还会对相关公交线路采取短线或者绕行运作,具体的调整安排需留意车厢以及站台的告示。
(三)推荐使用:“广州公交社区”智慧出行
给您的建议是,优先去选用“广州公交社区”这个微信小程序,它会变成广大市民的全能出行助手 。
有这么一种智能规划,市民能够借助自动定位,或者手动去输入起始点与终点,然后小程序会给出那种换乘次数较少、不经过地铁的最优换乘规划方案。
针对于所处位置展开实时查询,会依据其进行附近公交站点、车辆以及进站时间的显示。当收藏常用线路之后,首页的到站倒计时便能够得以显示。
便利民众的功能有,会提供“失物招领”,还会提供“线路聊天室”,以此达成方便信息共享以及互助的目的。

二、出租车专项服务与优惠活动
(一)加强出行保障
行驶于广州这座城市的公交集团,会运用科学的方式来调度数量超过7000辆的出租车,以此为广大的市民朋友们,供应24小时不间断的保障服务。尤其是在11月9日的夜晚进入深夜阶段,一直延伸到10日的凌晨时间范围内,会组织那些出租车,在天河公园周边、苏元地铁站周边以及奥体中心周边,进行循环运行来提供保障。
11月9日,21时30分至24时,于天河公园地铁站出口周边等候乘客,待拉载乘客。
11月9日,当日21时30分至当晚24时,于苏元地铁站出口周边进行待客行为。
3月11日凌晨零点钟开始,一直到凌晨一点半这段时间,在广东奥林匹克体育中心周边等待客人到来。,。
(二)推出打车优惠
市民乘客可通过“如约出行”微信小程序获取优惠信息。
1.天天打车,全运接力
活动时间起始于,十一月六日,至十一月二十日,其中,每五日构成一个周期,共有这样的三个周期 。
参与活动的规则是,在规定的周期时间范围之内,要是用户成功完成了第一笔订单,那么就能够获得一张面额为3元的立减券,要是完成了第二笔订单,便可得到一张4元的立减券,完成第三笔订单能拿到5元的立减券,完成第四笔订单会获得6元的立减券,完成第五笔订单可得到7元的立减券,也就是在这个活动周期当中,只要完成5笔订单,就能够得到一个价值25元的券包。
2.奔赴全运,「友」你同乘
活动时间:11月6日至11月20日
有关活动的规则包括,要是用户邀请一位新用户进行登录注册,那么用户就能得到一张10元立减券,倘若被邀请的新用户达成订单,邀请人还可以再获取一个12元券包,这个券包里边含有一张10元立减券以及一张2元立减券。
广州交通新规单双号限行公交地铁调整首违免罚专用车道
本站文章除注明转载/出处外,均为本站原创或翻译。若要转载请务必注明出处,尊重他人劳动成果共创和谐网络环境。
转载请注明 : 文章转载自 » 途讯交通网 » 出行攻略与工具 » 广州交通新规:11月6日起单双号限行!公交地铁同步调整,首违免罚