2026 年元旦出行提示:高速不免费,天气路况及车流高峰早知道
- admin
- 2025-12-28
- 出行攻略与工具
- 1251浏览
- 6评论
2026年,元旦假期开始于1月1日,这一天是星期四,假期截止到1月3日,该日为星期六。在节日这个时间段之内,高速公路对于小型客车并不施行免费通行的政策。随着中短途自驾出行的需求增大,以及返乡探亲需求也增大的情况,预计高速公路以及景区周边的道路,车流将会出现小幅增加的状况,高速公路出入口日均的总流量大概是290万辆次。

一、天气预测
1月1日,全省天气先是阴,而后转为晴,全省范围内,天气整体呈现出先阴后雨的状况,并且昼夜温差较大,1月2日时,天气从多云转变为中雨,在我省范围里,中北部地区雨势相对较为明显,到了1月3日,全省出现普遍的中雨天气 。
二、出行趋势预测
假期时,道路交通在整体上将会出现三次呈现潮汐式的流量高峰,车流量高峰预计会分别是,在2025年12月31日下午,也就是节前第一天的17时至20时,2026年1月1日上午9时至12时,乃是假期第一天,届时将出现出程车流高峰,车流量会明显增大,1月2日流量会保持平稳,预计在1月3日15时至18时为返程流量高峰,1月3日20时后会逐步恢复常态运行。
三、大流量点段
(一)大流量路段
全省主要缓行路段分布情况如下,京台高速福州闽侯半山隧道至宁德古田排头枢纽路段,泉南高速泉州南安观音山隧道至保福岭隧道路段,沈海高速泉州南安水头路段,甬莞高速漳州南靖公山尾隧道至高梨山隧道路段,厦蓉高速龙岩上杭豪岭隧道路段。



(二)大流量收费站
1.福州:祥谦收费站
2.厦门:厦门、翔安收费站
3.泉州:池店、晋江、泉州收费站
4.宁德:宁德南收费站
(三)大流量服务区
1.福州:大往服务区
2.厦门:龙掘东、东孚服务区
3.泉州;朴里、驿坂、洛阳江服务区
4.漳州:小溪服务区
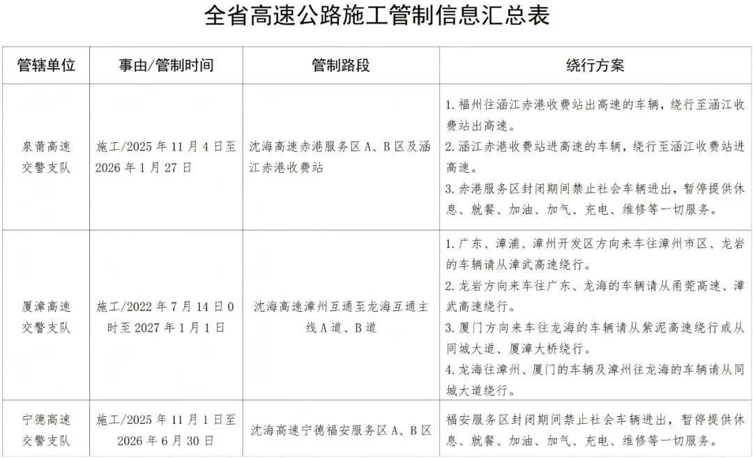
四、高速公路施工管控路段
全省高速公路因施工采取交通管制路段3处。

五、事故风险提示
从近三年,元旦假期时,全省高速公路交通事故的情况展现出来看,事故主要是在假期起点的首日,以及假期末尾的两日发生的,分心驾驶,疲劳驾驶,超速行驶,还有车辆机件不合格等违法行为,是引发事故的主要原因。

六、安全出行提示
出行之前要做好准备且应做得充分,对于车辆状况需频繁开展检查。在假期出行以前,要预先去规划路线,还要留意沿途天气、路况,以及充电桩点位置等方面的信息。着重对车辆轮胎、制动、灯光、油液等状况进行检查,以此保证车况处于良好状态。
(二)行车之时守法是关键所在,重点的违法情形必须要杜绝。在节日期间出行,安全是排在首位的事情。请在整个行程过程中让全体人员规范地系好安全带,要为儿童配备安全座椅。一定要坚决杜绝酒后驾车、疲劳驾车、超速行驶、分心驾车等容易引发事故的违法的行为。遇到车流量缓慢行驶的情况,请按照顺序依次排队通行,千万不要随意进行加塞以及占用应急车道。
要保持车距防止追尾,驾驶时要谨慎控制车速。在高速公路上行车,时时和前面的车辆保持安全距离。遇到桥梁隧道、长下坡、枢纽匝道这些复杂路段,或者雨雾等不好的天气时,一定要提前降低速度、谨慎地驾驶。
(四)碰到事故 ,或者故障 ,一定要牢记 “十二字” 来保安全 。要是车辆在高速公路上出现故障 ,亦或是发生事故 ,请务必要牢记 “车靠边 、快警示 、人撤离 、即报警” 。首先要在第一时间就开启危险报警闪光灯 ,接着把车辆移到应急车道 ,还要在来车方向一百五十米的外面摆放三角警告牌 。车上的人员要快速撤离到护栏外面的安全地带 ,同时拨打一二一二二报警 。
出行提示高速公路天气路况车流高峰安全出行
本站文章除注明转载/出处外,均为本站原创或翻译。若要转载请务必注明出处,尊重他人劳动成果共创和谐网络环境。
转载请注明 : 文章转载自 » 途讯交通网 » 出行攻略与工具 » 2026 年元旦出行提示:高速不免费,天气路况及车流高峰早知道