2026元旦高速不免费!先阴后雨,全省这三天出行最堵
- admin
- 2025-12-29
- 出行攻略与工具
- 722浏览
- 0评论
2026年元旦假期是1月1日,这一天是星期四,假期截止到1月3日,此日为星期六。节日这段时间里,高速公路对于小型客车不实行免费通行的政策。随着中短途自驾出行以及返乡探亲的需求不断增大,预计高速公路还有景区周边的道路车流量将会有小幅的增加,高速公路出入口平均每天总共的流量大概是290万辆次。

一、天气预测
全省天气的整体状况呈现为首先处于阴的状态而后转变为下雨,并且白天和黑夜之间的温差较大,1月1日的时候全省天气从阴转变为晴,1月2日是从多云转变为中雨,我省中北部地区的雨势相对来说更加显著,1月3日全省普遍处于中雨的天气情况。
二、出行趋势预测
道路交通在假期整体会展现三次潮汐式流量高峰,车流量高峰预计各如下:2025年12月31日下午,也就是节前第一天的17时至20时;2026年1月1日上午9时至12时,此为假期第一天,届时会出现出程车流高峰,车流量会显著增大;1月2日流量会维持平稳,预计1月3日15时至18时是返程流量高峰,20时后会逐步恢复常态运行。
三、大流量点段
(一)大流量路段
全省主要缓行路段分布情况如下:京沪高速福州闽侯那半山隧道到宁德古田排头枢纽路段,泉南高速泉州南安那个观音山隧道至保福岭隧道路段,沈海高速泉州南安水头那一段路,甬莞高速漳州南靖公山尾隧道到高梨山隧道路段,厦蓉高速龙岩上杭豪岭隧道路段 。



(二)大流量收费站
1.福州:祥谦收费站
2.厦门:厦门、翔安收费站
3.泉州:池店、晋江、泉州收费站
4.宁德:宁德南收费站
(三)大流量服务区
1.福州:大往服务区
2.厦门:龙掘东、东孚服务区
3.泉州;朴里、驿坂、洛阳江服务区
4.漳州:小溪服务区
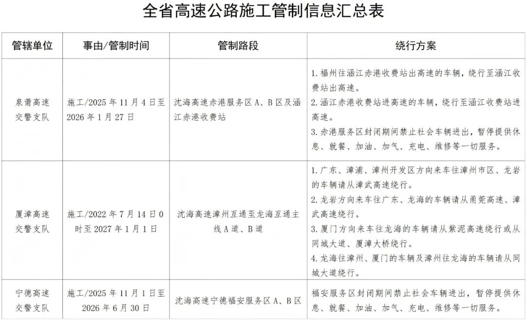
四、高速公路施工管控路段
全省高速公路因施工采取交通管制路段3处。

五、事故风险提示
依照近三年元旦假期期间全省高速公路交通事故状况而言,事故大多出现于假期开始与结束的这两天,因分心驾驶、疲劳驾驶、超速行驶以及车辆机件不合格等违法行为成为引燃事故的主要缘由 。

六、安全出行提示
出行前,要把准备工作做得极为充分,对于车辆状况得频繁去检查。在假期出行之前呀,需要预先规划好路线,还要关心沿途的天气、路况以及充电桩点位等各类信息。着重对车辆轮胎、制动、灯光、油液等方面的状况进行检查,以此保证车况处于良好状态。
二、关键在于守法行车,要杜绝重点违法存在。节日出行时,首要是确保安全。请自始至终让全员规范地系好安全带,给儿童配置安全座椅。一定要杜绝酒后驾驶、疲劳驾驶、超速行驶、分心驾驶这类容易引发事故的违法行为出来产生。遇到车流行进缓慢的情况,要依照顺序排队通行,千万不要随意进行加塞、占用应急车道的行为出现 。
行车于高速公路之上,要时刻跟前面行驶的车辆维持安全间距以防追尾,还得小心翼翼地把控车速,谨慎驾驶。碰到桥梁隧道、长下坡、枢纽匝道这般复杂的路段或者雨雾这类不良天气之际,一定要提前降低速度、审慎驾驶。
遇到事故或者故障的时候,要牢记保证安全的“十二字”。要是车辆位于高速公路上出现了故障或者事故,那就一定要牢记“车靠边、快警示、人撤离、即报警”。首先且立刻开启危险报警闪光灯,把车辆转移到应急车道那里,在来车方向一百五十米的外面放置三角警告牌。车上的人员快速撤离到护栏外面的安全区域,并且拨打一二一二二报警 。
高速不免费元旦出行天气预测交通拥堵安全提示
本站文章除注明转载/出处外,均为本站原创或翻译。若要转载请务必注明出处,尊重他人劳动成果共创和谐网络环境。
转载请注明 : 文章转载自 » 途讯交通网 » 出行攻略与工具 » 2026元旦高速不免费!先阴后雨,全省这三天出行最堵