2026 年元旦假期出行提示:高速及主城区交通态势分析
- admin
- 2026-01-03
- 出行攻略与工具
- 1203浏览
- 0评论

2026年元旦假期
两公布一提示
2026年,元旦节假期定在当年1月1之日(此日为星期四),一直到1月3日(该日是星期六),总共是3天。依照往年假期交通出行呈现出的规律特点来推测,预计在元旦节这段时间,全市各个出入昆的高速公路,以及通往近郊的道路,还有各县(市)区景点、商圈等重点区域的道路,人车流量会大幅增多,道路交通事故以及拥堵风险会较为突出。
01
交通运行总体态势
依据历年元旦节进而所有各类节假日交通运行数据来进行统计分析,其一,主城区各个主要交通干道以及热门商圈周边的道路,预计会在12月31日也就是假期前一日的16时开始,一直到自2026年1月1日凌晨1时这个时间段出现流量高峰;其二,各高速公路出入昆路段以及连接二环快速系统路段,预计会在12月31日假期前一日的15至21时出现流量高峰,并且呢在2026年1月1日元旦当日的10至14时以及16至21时也会出现流量高峰;其三,全市各个景点、公园以及海埂片区道路,元旦当天交通压力将会大幅增大,交通流高峰预计会在10至18时出现。
02
主城区交通运行情况
主城区道路通行情况分析研判
按照从近三年,也就是2023年、2024年、2025年元旦节期间主城区全天平均拥堵指数来观察,在2024年的时候,相比较于2023年而言,其上升幅度为7.52%,而2025年元旦节仅仅只有1天假期,相较于2024年,下降幅度为5.59% 。

03
出入昆高速公路交通运行态势
于二零二三年至二零二五年这近三年期间,针对元旦节假期的情况,对出入昆高速公路的交通总体流量进行分析,此分析包含假期前一天以及假期后一天的状况。
1.元旦节假期出入昆高速公路总体流量情况
在过去的近三年元旦节假期期间,有7条主要的出入昆高速公路,分别是昆石、昆玉、昆安、昆武、昆曲、昆楚大、昆倘,其车流量总体呈现出稳定上升的态势。其中,在2023年的时候,其流量是近三年当中最少的,大约为133万辆次;到了2024年,流量出现了大幅增长,约为168万辆次;而在2025年,流量相较于2024年有小幅下降,达到了166万辆次。

2.元旦节假期主要高速公路出入城流量对比
出城的方向,在2023年,流量是大约71.51万辆次,到了2024年,约为79.55万辆次,这相比2023年同比上升了11.24%,然后到2025年,流量约是79.58万辆次,此数据相比2024年同比上升了0.05% 。

进城的方向,在2023年的时候,流量大概是61.87万辆次,到了2024年,大约是88.20万辆次,相比2023年同比上升了42.57%,而在2025年,流量约为86.19万辆次,相较于2024年同比下降了2.28%。


综合近三年元旦假期交通运行情况来予以分析,预计今年元旦假期之时,主城区主要道路车流量会集中,二环快速节点将会出现车辆缓行情况,全市范围内各公园景区周边道路会因交通流量集中引发拥堵,热门商圈周边道路也会因交通流量集中引发拥堵,网红打卡点周边道路同样会因交通流量集中引发拥堵。
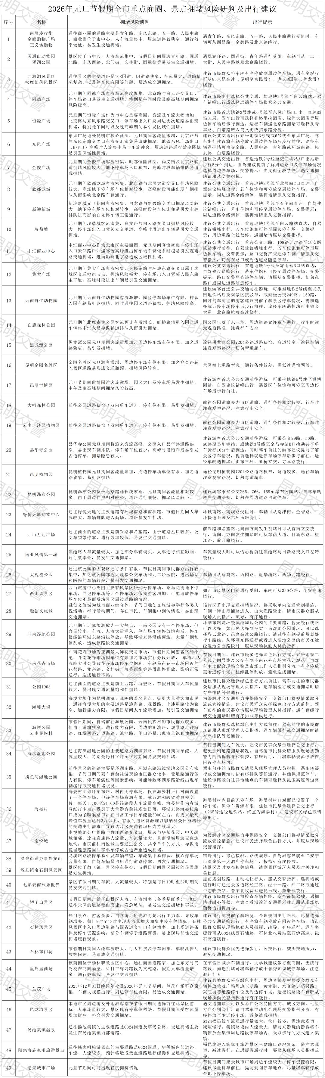
2026年元旦节假期
全市49个重点商圈、景点
周边道路交通拥堵风险研判及出行提示
请点击大图查看

昆明交警温馨提示
在出行这件事上,要做到理性地去规划,还要时刻着重关注路况以及天气状况。倘若准备出行,那就应当预先去关注天气的变化情形以及交通动态,仔细检查好车辆的现状,以合理的方式去规划出行的时间以及路线,选择错时错峰的方式出行。
把风险意识予以增添,留意存在隐患的路段。当自驾开车经由高速公路,以及国省道存在着急剧转弯、很陡坡度、靠近水与临近悬崖、容易积雪、处于背阴状况的路段等区域之际,要将注意力予以提升,预先减慢速度缓缓行进。
心态要保持良好,千万不要紧张急躁。在出行高峰期的时候,各高速进出口、服务区、加油站、热门景区等这些车流集中的区域,要按序通行、礼让出行,并且服从现场交警的指挥。
文明行车做到礼让,杜绝酒驾这种违法情形。,假日这段期间,聚餐饮酒的状况增多,千万不要出现酒驾醉驾、涉及车牌号牌以及相关证件问题、超速超员这类严重交通违法情况,以此确保行车时安全。
在旅游高峰以及假日期间,辖区里头各个商圈,还有景区周边,停车的需求是比较大的,对于自驾过去的情况,要尽可能地把车辆在远端停放,以此来营造出良好的交通环境,并且要避免出现多排停车的状况 。
如果国省道、高速公路发生了事故,那么要快速处理交通事故,还要预防因为这起事故而产生的次生事故,并且一定要牢记“车靠边、人撤离、即报警”,以此来避免发生二次事故。
要挑选正规的车辆,坚决禁止超员去出行。广大的市民呀,得去选择正规的营运车辆来乘坐,在整个行程当中都要系好安全带,还要拒绝乘坐非法营运的车辆或者超员的客车,以此来保证道路交通安全。

在这辞旧迎新之际
祝福大家
福起新岁 万事顺遂
昆明交警将继续坚守岗位
护您一路平安~
交通态势分析元旦假期出行拥堵风险出行提示昆明交警
本站文章除注明转载/出处外,均为本站原创或翻译。若要转载请务必注明出处,尊重他人劳动成果共创和谐网络环境。
转载请注明 : 文章转载自 » 途讯交通网 » 出行攻略与工具 » 2026 年元旦假期出行提示:高速及主城区交通态势分析