本周末武汉将举办三场重要考试,约18万人参考,交警发布出行提示
- admin
- 2025-10-19
- 出行攻略与工具
- 1197浏览
- 0评论
极目新闻通讯员 熊文嘉 苏黎
本周末,武汉将举行三项重要测验,分别是2025年全国成人高校招生统一测验、2025年10月全国高等教育自学测验,以及湖北省2025年度湖北省市州级以上机关公开遴选公务员笔试测验,全市大约18万人参与。十月十七日,武汉交警通报出行安排:由于应考者数量庞大,道路交通负荷急剧增加,提醒应考者密切关注道路状况、安排行车路线,最好搭乘公共运输工具提前动身,请求市民路过考场附近尽量错开高峰时段出行,不要按响喇叭。
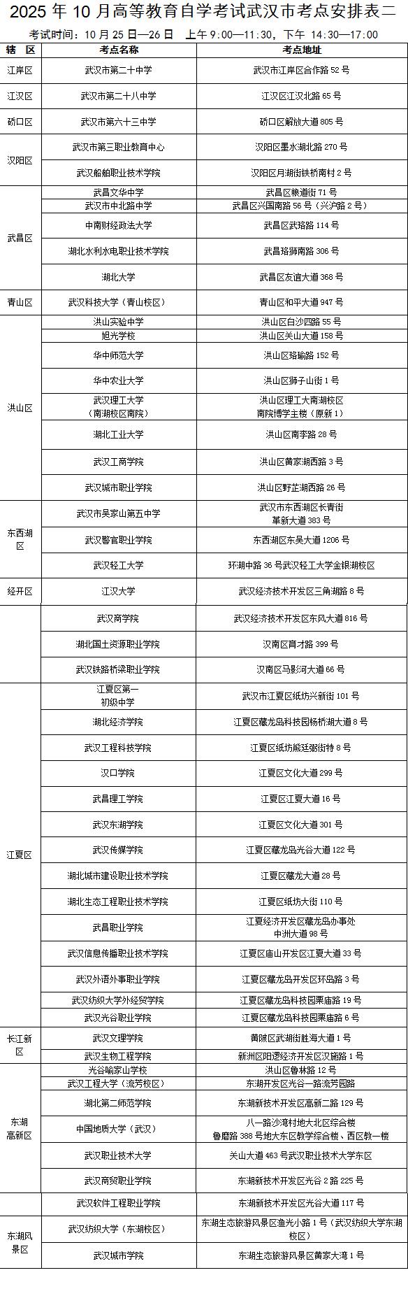
2025年,全国成人高考和高等教育自学考试将覆盖江岸、江汉、硚口、汉阳、武昌等16个行政区域,具体名单参见附件;同年湖北省市州级以上机关公开遴选公务员笔试,将在武汉商学院北校区设立省直和市直两个考试点。
武汉纺织大学(东湖校区)邻近的渔光小路、杨园南路、欢乐大道杨春湖立交(通往武汉火车站)至白马小路等路段,交通负荷会比较重,白马小路以及东湖景区部分道路的通行能力有所欠缺,车辆务必留意路牌信息并配合现场交通警察的指挥。另外,考生驾驶的车辆不允许在校园内部停车,建议优先搭乘公共交通工具,学校入口附近禁止停车的区域需要快速驶离,在具备条件的路段可以依次排列车辆。
针对遴选考生的建议
一、公交出行
公交出行:先搭乘288路或205路公共汽车,在东风大道东林村这一站点终止行程,随后沿路步行抵达教育机构。
乘坐地铁三号线,抵达沌阳大道站,离开地铁站,换乘有轨电车,前往武汉商学院站,在站内下车,随后沿路步行,即可到达学校。
二、驾车出行
从市区前往考场,首先行驶东风高架,然后驶入全力一路的出口通道,接着沿东风大道行驶,最后在全力二路,即东风大道的南边路段结束行程。
市外前往考点(天门、仙桃、潜江及蔡甸、军山)的路线,从东风大道或硃山湖大道出发,然后转向全力三路,该路位于东风大道的南边。
三、周边停车
考点周边路段可在以下道路两侧单排顺向停放车辆:
1.全力二路(东风大道至后官湖南路)路段;
2.全力三路(后官湖大道至后官湖南路)路段;
3.全力北路(全力二路至全力三路)路段;
4.后官湖南路全段。

本周末考试参与人数显著增加,考点邻近道路的交通负荷将出现明显增长。提醒考生留意实时交通状况,提前安排行进路线,优先考虑搭乘公共运输工具并提早离家。同时希望市民能够避开高峰时段外出,当车辆行驶至考试地点附近区域时,请勿按响喇叭。
注意事项:
考试点附近停车位数量不多,考生们要恰当安排来考场的交通方式和路线,务必早点到,万一遇到突发状况,可以向附近值勤的警察寻求帮助。
提醒各位考生,务必事先了解考场所在地点,并规划好前往路线,以免选错地方,耽误入场时间。
建议考生优先考虑步行或骑自行车,或者搭乘公共汽车,如果必须开车的话,尽量绕开考场附近路段,以缓解考场周边的交通拥堵状况。
经过考场附近道路的驾驶员,请放慢车速,不要按喇叭,不要随意停靠车辆,主动配合现场交通警察的引导和调度。
附表:




考试武汉交通提示出行公务员考试
本站文章除注明转载/出处外,均为本站原创或翻译。若要转载请务必注明出处,尊重他人劳动成果共创和谐网络环境。
转载请注明 : 文章转载自 » 途讯交通网 » 出行攻略与工具 » 本周末武汉将举办三场重要考试,约18万人参考,交警发布出行提示