本周末武汉将迎多项考试,约18万人参考,交警发布出行提示
- admin
- 2025-10-19
- 出行攻略与工具
- 1070浏览
- 0评论
荆楚网(湖北日报网)报道,通讯员熊文嘉与苏黎称,本周末武汉将举行三项重要考试,包括2025年全国成人高校招生统一考试,2025年10月全国高等教育自学考试,以及湖北省2025年度市州级以上机关公开遴选公务员笔试,全市预计有18万人参加考试。
十月十七日,武汉交警通报出行信息:由于应考者数量激增,道路交通负荷显著加重,提醒应考者密切留意道路状况、预先安排行进路径,最好搭乘公共交通运输工具并提前动身,号召市民途经考场附近区域尽量避开高峰时段出行,禁止按响喇叭。
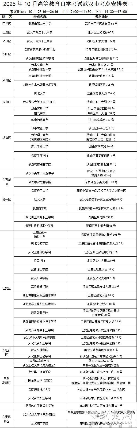
2025年,全国成人高考和高等教育自学考试将覆盖江岸、江汉、硚口、汉阳、武昌等16个行政区域,具体名单请参考附件表格;同年湖北省市州级以上机关公开遴选公务员笔试仅在武汉商学院北校区设立省直和市直考点。
武汉纺织大学(东湖校区)周边渔光小路、杨园南路交通负荷重,欢乐大道杨春湖立交(通往武汉火车站)至白马小路路段通行不畅,白马小路、东湖景区部分道路状况不佳,请司机留意路牌指示和现场交通警察指挥。考生车辆不得驶入校内停车场,建议搭乘公共交通工具,校门口禁止停车的区域需即停即走,在具备条件的路段可依序停靠车辆。
针对遴选考生的建议
一、公交出行
公交出行:先搭乘288路或205路公共汽车,在东风大道东林村站点下车,然后步行前往学校。
乘坐地铁三号线到达沌阳大道站点,离开车站后换乘有轨电车,在武汉商学院站点下车,然后步行去学校。
二、驾车出行
从市区前往考场,先走东风高架,再驶入全力一路的入口通道,离开高架后沿东风大道行驶,最后在东风大道的左侧转到全力二路
市外前往考点(天门、仙桃、潜江及蔡甸、军山)的路线,从东风大道或硃山湖大道开始,接着转向全力三路,该路段位于东风大道的南边。
三、周边停车
考点周边路段可在以下道路两侧单排顺向停放车辆:
1.全力二路(东风大道至后官湖南路)路段;
2.全力三路(后官湖大道至后官湖南路)路段;
3.全力北路(全力二路至全力三路)路段;
4.后官湖南路全段。

本周末考试参与人数显著增加,考点邻近道路的交通负荷将出现明显增长,提醒考生密切关注道路情况,合理安排前往路线,优先考虑乘坐公共运输工具并提前出发,号召市民尽量避开高峰时段出行,在经过考点附近区域时请不要按响喇叭。
注意事项:
考试地点附近停车位紧张,考生们要科学规划交通手段和路线,务必早点到考场。万不得已时,可以向附近值勤的警察寻求帮助。
请各位考生提前了解考场所在地点和前往路线,以免选错地方,耽误入场时间。
建议考生尽量采用步行或骑自行车的方式前往,或者搭乘公共车辆,如果确实需要开车,尽量绕开考场附近的路段,以缓解周边的交通拥堵状况。
通过考场附近道路的驾驶员请注意放慢车速,不要按喇叭,避免随意停靠,主动配合交警现场的管理和引导。
附表:




考试武汉交通提示出行成人高考
本站文章除注明转载/出处外,均为本站原创或翻译。若要转载请务必注明出处,尊重他人劳动成果共创和谐网络环境。
转载请注明 : 文章转载自 » 途讯交通网 » 出行攻略与工具 » 本周末武汉将迎多项考试,约18万人参考,交警发布出行提示