郑州限行政策新变化:2025年恢复机动车限行,配套措施全面升级
- admin
- 2025-11-17
- 出行攻略与工具
- 1129浏览
- 4评论
郑州限行政策又一次迎来了新的变化,这场围绕“堵与疏”展开的博弈,好像在一步步探寻一条更为合理的平衡点。

或许你会产生这样的感觉,政策变动得这般频繁,以至于脚步老是跟不上,然而事实上,这乃是城市进行精细化管理、持续不断优化的真切映照。

该种调整的背后,存在着针对交通拥堵、空气质量的深度思索,同样也是对于市民出行体验的认真回应 。
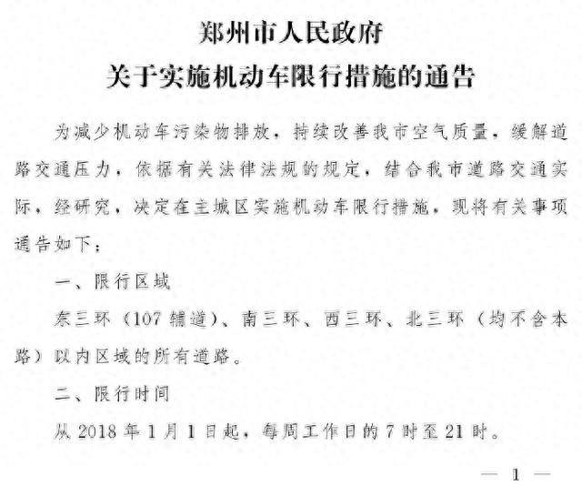
迈进2025年之时,郑州宣告会恢复机动车限行,并非仅仅是再度启动一回“限行令”。
由过渡期怀揣的宽容态度出发,迈向正式执行所秉持的铁律,细节里头暗藏着管理者的精细盘算——配套措施逐个相继推出,新能源公交已然存在,提前上线的地铁3号线也已就绪,这些事物的目的在于减轻高峰时段所面临的压力。
就是换一种说法来讲呢,城市并非那种独自战斗的战场呀,而是要运用一系列的策略呢,将交通方面存在的“痛点”一点一点去分解去除呀。
数字化执法科技的引入,也令人振奋。
AI识别设备展开部署,这不但使得效率得到了提升,而且还表明意味着“有人看见”的那个时代已然来临。
原先依靠几个电子警察去盯着车牌,如今能够达成实时预警,还能自动办理,这不仅仅是技术层面的飞跃,更是管理方面的升级。
只要规矩打得漂亮,低碳出行的理念,才能在现实中扎根。
郑州还考虑到了特殊群体。
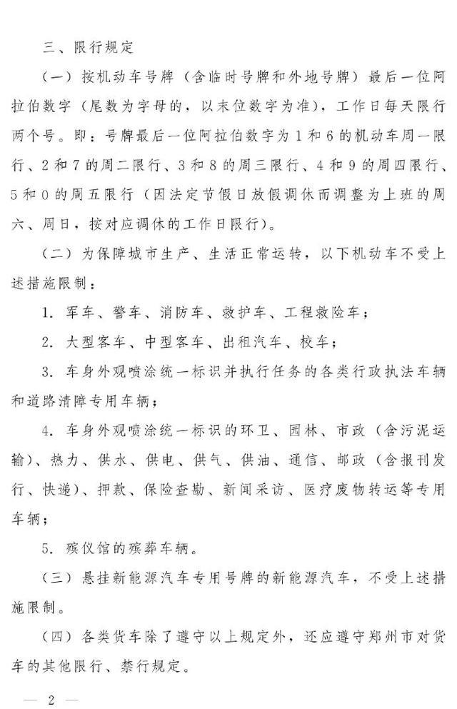
把残障人士计算在内,还有孕妇,甚至应急车辆,要知道,不管政策怎样进行收紧,将保障他们能够顺畅通行当作底线 。
这让我想到,每一项制度背后,都是城市对人的关怀。
用“绿色通道”“备案管理”,让生活更有温度,也更有人味。
此外,空气改善目标令人期待。
科学所给出的数据向我们表明,减缓排放这一行为,以及提高空气质量这件事,它们并非仅仅只是所谓的“数字游戏” 。
在2025年时,目标是微克以下,优良天数会增加,这意味着这个城市的呼吸将会变得更加舒服。
实际上,这同样是针对未来的投入,于污染以及拥堵的间隙里,给下一代留存更为不错的生活环境。
回望历史,限行曾带来确实的改善。
一次政策调整,就像给城市心跳按了个“快慢键”。
市民意见的倾听,可以看出郑州在探索中不断完善。
由于借鉴了国际经验,使得这盘棋得以走得更加稳健,进而避免了盲目进行复制或者出现“走极端”情况的风险。
郑州的交通治理,是一场没有终点的“马拉松”。
每一回进行调整,都仿若于城市的血脉里融入新颖的血液,进而稳稳前行逐步迈向更为智慧、更为绿色的未来。
是一场考验,对我们来说,怎样在繁忙当中寻觅到所属自我的那份从容悠然,从而变成城市节奏里的“聪明人” 。
事实上,于这所有的背后而言,依旧是一个并不复杂的道理:城市处于正向发展态势,生活朝着更为美好的方向转变。
若政策能一步步落地,民众的理解以及配合化作助力,往后的郑州会前行得更稳,且更亮。
这,或许才是我们真正期待的答案。

限行政策交通治理空气质量城市管理绿色出行
本站文章除注明转载/出处外,均为本站原创或翻译。若要转载请务必注明出处,尊重他人劳动成果共创和谐网络环境。
转载请注明 : 文章转载自 » 途讯交通网 » 出行攻略与工具 » 郑州限行政策新变化:2025年恢复机动车限行,配套措施全面升级